Jun 16, 19 · 運転免許センター・運転免許試験場はもちろんのこと、神奈川県の 引っ越した先の新しい住所を管轄している警察署でも住所変更をすることができます 。手続きの時間を考えると、警察署に行って手続きをするのが一番早くて便利です。警察署は、土曜、日曜、祝日及び年末年始の休日の受付はしていません。 手続きに必要なもの 住所変更の場合 運転免許証;自動車運転免許証の住所変更手続き警察署 福岡県各警察署での記載事項変更届(住所変更等)の受付時間 受付曜日:月曜日~金曜日 受付時間:9時00分~17時45分 閉庁日:土曜日、日曜日、祝日、休日、年末年始(12月29 最寄りの警察署/交番 ※情報が
厚木警察署へ車庫証明の申請代行 横浜川崎車庫証明 自動車登録代行サービス
神奈川 警察 署 免許 住所 変更
神奈川 警察 署 免許 住所 変更-運転免許証の記載事項変更(住所変更等) 手続場所 県内すべての警察署免許窓口(浜北警察署を除く。) 下田警察署松崎分庁舎、清水警察署蒲原分庁舎、袋井警察署森分庁舎及び天竜警察署水窪分庁舎直接管轄の警察署又は運転免許試験場で手続きすることをお勧めします。 市町村合併に伴う本籍又は住所の変更は、原則、免許の更新時に行います。この場合住民票等の証明書類は必要ありません 4.お問い合わせ先


運転免許証の住所変更手続き テクニカルへの道 Road To Tecnical
一部、運転免許更新は、このとおりではありませんので事前にご確認ください。 立川警察署 電話:(署代表) このページを見ている人はこんなページも見ています 指定警察署での更新手続;警察署で免許証の住所変更ができる!受付時間は? 警察署での住所変更の場合は、 免許証と住民票の原本を持って900~1700の間かつ10~1300は避けて行く! と覚えておきましょう。神奈川県で運転免許証の氏名 住所 本籍の変更手続き方法 受付時間 場所 持ち物 ドライバーズナビ 免許証取得 更新 住所変更 紛失 再発行情報 神奈川県警察 運転免許証の更新手続について 運転免許センターで更新する場合 神奈川県浦賀警察署 運転免許
運転免許証の記載事項の変更手続 記載事項変更届は、免許センター及び各警察署(いの警察庁舎ではできません。)で手続ができます。 また、手続きは、住所地の警察署でなくても可能です。(高知県内に住所のある方に限ります。) 必要な書類等運転免許証の住所変更の流れは? 運転免許証の住所変更はどこで?警察署や交番でできる? 住所変更手続きはどのタイミングで?いつやる? 住所変更手続きをしなかったらどうなる?罰則は? 住所変更に必要なもの、必要書類は何?運転免許証の更新手続きについて ※神奈川県警察本部ホームページへ 高齢者講習のご案内(70歳以上の方が対象です) ※神奈川県警察本部ホームページへ 認知機能検査のご案内(75歳以上の方が対象です) ※神奈川県警察本部ホームページへ
年12月1日 免許証更新の講習室について 川口警察署 免許証更新する際に受けていただく講習は、免許別棟内にある従来30名収容の講習室を、間隔確保のため17名収容に変更して実施します。神奈川県で運転免許証の氏名 住所 本籍の変更手続き方法 受付時間 場所 持ち物 日本運転免許センター 試験場ナビ 免許証取得 更新 住所変更 紛失 再発行情報 神奈川県浦賀警察署 運転免許証の記載事項変更について 新しくなった神奈川県警察運転吹田警察署で手続きをされる方は、免許証の交付までの約2週間運転ができませ んので、即日交付希望の方は門真・光明池運転免許試験場で手続きをお願いしま す。 また、大阪府外からの転入と同時に再交付手続をされる方(免許証の住所が大


厚木警察署へ車庫証明の申請代行 横浜川崎車庫証明 自動車登録代行サービス


自動車運転免許証の住所変更手続きの窓口 神奈川県
運転免許証の記載事項の変更(氏名・住所等)はどうすればよいか? 質問カードno:2584 運転免許証の記載事項の変更(氏名・住所等)はどうすればよいか? 運転免許証の記載事項の変更につきましては、最寄りの警察署にお問い合わせください。岐阜北警察署 Tweet <外部リンク> 記事ID: 年2月6日更新 住所を変更した際は、早めの手続きをお願いしています。 手続きをする場所 引っ越し先の運転免許証更新センター、警察署2 1運転免許センター・試験場で変更する 3 2中央警察署や関連施設で変更をする 31 中央警察署 4 中央警察署での住所変更の受付時間・営業時間 41 平日(月~金) 5 中央警察署へはどうやって行くの?


運転免許証の更新完了 まさか5年間の期間がもらえるとは思わなかった よたよたオヤジのポタ雑記


新しくなった神奈川県警察運転免許センターで免許の更新 最短10分で手続完了します でぐっちcom
運転免許センター 44警察署(中部空港警察署を除く) 及び5幹部交番 本籍・氏名・住所の変更 月曜日~金曜日 8時45分~17時30分 土曜日 受付していません 日曜日 8時30分~12時00分 受付していません 12時45分~17時15分受付場所:運転免許センター 2階 記載事項変更窓口 午前8時30分~11時 午後1時~4時 または 住所地を管轄する警察署の運転免許窓口 午前8時30分~12時 午後1時~5時警察署 住所地を管轄する警察署の運転免許窓口にて変更手続き を行ってください。 警察署の情報についてはこちらの神奈川県警察署のhpをご参照ください。 ※住所地を管轄する警察署が横浜水上警察署の方は加賀町警察署で手続をしてください。


竹ノ塚 警察 署 免許 更新 神奈川県警察 三崎警察署ホームページ 運転免許についてのご案内


自動車運転免許証の住所変更手続きの窓口 神奈川県
免許を受けようとする受験者の皆様へ 運転免許試験の手続 国際運転免許証の取得手続きについてのご案内 記載事項 (住所等)の 変更手続き 記載事項変更の手続き 再交付 運転免許証再交付の手続き 返納したい 運転免許の自主返納制度・運転経歴運転免許センター 各警察署(鴻巣署を除く。) 1階1番の記載事項変更届窓口 各警察署の運転免許窓口 受付時間 日曜日・月曜日から金曜日まで (土曜日、国民の祝日に関する法律に規定する休日、12月29日から翌年1月3日までは休みです。) 月曜日から金曜日まで神奈川県で運転免許証の氏名 住所 本籍の変更手続き方法 受付時間 場所 持ち物 日本運転免許センター 試験場ナビ 免許証取得 更新 住所変更 紛失 再発行情報 神奈川県浦賀警察署 運転免許証の記載事項変更


引越しすぎて運転免許証の住所変更がいっぱい 白い紙が貼


うっかり注意 運転免許証の住所変更について解説 期限はないの 運転免許navi
警察署所在地 〒244‐0003 横浜市戸塚区戸塚町3158番地1 代表電話 045-862-0110 画像をクリックすると神奈川県警察本部のホームページへリンクします 戸塚警察署のホームページにようこそ 当署へのアクセス方法はこちらでご案内しております本籍、住所、氏名の変更についてのご案内 運転免許証の本籍、住所、氏名に変更が生じた時の手続きです。 変更が生じたときは、速やかに届け出を行ってください。 他の都道府県に住所を変更した方は、新住所地の公安委員会へ届け出を行ってください。免許証の住所変更はどこで手続きするの? 免許証の住所変更は、下記の3つの場所で手続きすることができます。 ・ 警察署 ・ 運転免許更新センター ・ 運転免許試験場 (郵送やインターネットでは手続きができませんので注意してください。


96durw45rsjim


免許 住所 変更 土曜日
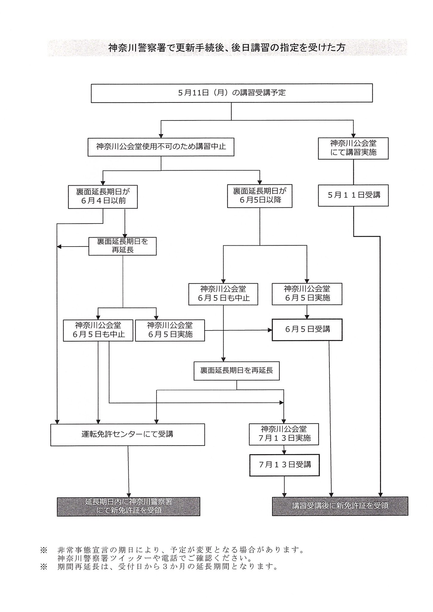
記載事項変更 受付時間 月曜日~金曜日(祝日・休日・年末年始の休日を除く) ※土曜日・日曜日は手続きできません 午前8時30分~正午 午後1時~5時 ※その他詳細は運転免許証の記載事項変更手続について(神奈川県警察ホームページ)をご覧ください。運転免許証の記載事項変更手続 本籍、住所、氏名及び生年月日を変更する場合 運転免許証に記載されている本籍・住所・氏名・生年月日を変更する場合の手続き案内です。 手続のできる場所 運転免許センター又は茨城県内の各警察署となります。神奈川警察署 また、講習場所が変更になる場合があります。 その場合、運転免許の有効期間が失効する場合があります。 問い合わせ場所 神奈川警察署 免許担当 045-441-0110


大和 警察 署 免許 更新


神奈川県警察 運転免許証の記載事項変更手続について
沖縄県警察運転免許センター、安全運転学校分校、各警察署、指定駐在所等(離島)にて手続を行っています。 ※ 他都道府県からの転入による記載事項変更手続も、各警察署で行っています。 ※ 警察本部では、手続は行っておりません。 安全運転学校


神奈川県警察運転免許センター Wikiwand


宮前警察署 コロナと住所変更で混雑 分散利用を呼びかけ 宮前区 タウンニュース


運転免許業務 27日再開 神奈川県警 社会 カナロコ By 神奈川新聞


免許証の住所変更を土日に行える免許センターと時間帯


運転免許証の住所変更手続き方法 神奈川県 必要書類は 季節お役立ち情報局


運転免許証の住所変更手続き テクニカルへの道 Road To Tecnical


神奈川県 警察署 戸塚警察署 警察 消防官公庁 戸塚区ポータルサイト 戸塚ナビ


運転免許証の住所変更の全知識 必要なものから都道府県別窓口まで


自動車運転免許証の住所変更手続きの窓口 神奈川県


引越ししすぎた免許の裏書き かわいんこ生活


神奈川県警運転免許センター アクセス 駐車場 日曜受付 最寄り駅 バス案内


運転免許の住所変更手続きと必要書類 引越し手続きリスト 引越し侍


川崎 免許 証 住所 変更


神奈川 県 運転 免許 更新


引越の記録 免許証記載事項変更の巻 4403 Is Written 終了しました


二俣川免許センターで運転免許証の更新 早く終わるノウハウと更新資料の作成について 自由気ままにアンザイレン


東淀川 警察 免許 更新


越谷警察署 運転免許 住所変更


神奈川県で運転免許証の氏名 住所 本籍の変更手続き方法 受付時間 場所 持ち物 ドライバーズナビ 免許証取得 更新 住所変更 紛失 再発行 中古車買取 車検 自動車保険情報


神奈川県警男性警部補が感染 重篤な状態 日テレnews24


神奈川県神奈川警察署 على تويتر 運転免許証の一般講習についての重要なお知らせ 神奈川警察署で更新手続きが既に済んでいるが 一般講習をまだ受けていない方に関するお知らせを添付しましたので 確認をお願いします


神奈川県 青葉警察署ホームページ 交通関係 免許証 記載事項変更の手続きについて


運転 免許 証 再 発行 神奈川


池上 警察 署 免許 証 住所 変更


練馬 区 免許 住所 変更


免許 住所 変更 神奈川 土日


一宮 警察 署 免許 更新


優良運転者の免許更新手順と注意点 神奈川県 Oar Style


すべての花の画像 最高目黒 警察 署 免許 住所 変更


神奈川県警運転免許センター アクセス 駐車場 日曜受付 最寄り駅 バス案内


神奈川県警察 運転免許証関係手続のご案内 目次


横浜市民必見 免許更新するなら最寄りの警察署じゃなくて二俣川の免許センターへ 今関商会 オフィシャルホームページ


運転免許証の有効期間を延長してきた いつモノコト Impress Watch


免許証 住所変更 高津区 土曜


自動車の運転免許証の住所 氏名 本籍の変更 行政書士 高松法務事務所


川崎 免許 証 住所 変更


麻生警察署へ優良講習 運転免許証の更新に行ってきました 晴ればれ ハルヒネーゼ


神奈川 県 警察 免許 更新 戸塚警察署での免許更新 運転免許証の更新手続 Documents Openideo Com


神奈川県警察 運転免許証の更新手続について 警察署で更新する場合


免許 氏名 変更 神奈川


神奈川県運転免許センター 飛び込み飛び入り一発免許試験


神奈川県警 運転免許試験場 横浜発見ガイド


免許証住所変更 警察署 時間


津島 警察 署 免許 更新


神奈川県警 運転免許の更新期限 3カ月延長 は郵送申請も可能に 新横浜新聞 しんよこ新聞


神奈川県警 運転免許の更新期限 3カ月延長 は郵送申請も可能に 新横浜新聞 しんよこ新聞


神奈川県運転免許センター 二俣川 で出来る手続き 受付時間 行き方 バス 駐車場などの詳細 ドライバーズナビ 免許証取得 更新 住所変更 紛失 再発行 中古車買取 車検 自動車保険情報


川崎警察署で免許更新してきた おとぼけfpオンライン


警察署でする 運転免許証 更新手続 の流れや方法と必要なもの 更新有効期間は誕生日前後1ヶ月です 生活情報しぼりたて


免許証の住所変更の手続きの流れ ドライバーズジョブ


免許証の住所変更を土日に行える免許センターと時間帯


引越しする時には忘れずに 運転免許の住所変更手続き Origami


運転免許の住所変更手続きと必要書類 引越し手続きリスト 引越し侍


神奈川県警察 運転免許証について


運転免許証の更新は警察運転免許センター Or 警察署どちらが良いの これだけ見ればok まとめ


免許返納を考えている方へ 自主返納特典 必要書類まとめ Epark車検


自動車運転免許証の住所変更手続きの窓口 神奈川県


神奈川県大磯警察署 交通課 地域課 12月1日から改正された道路交通法で運転免許証の再交付の要件が緩和されました また 再交付の手数料も3 500円から2 250円に減額になりました 詳しくは最寄りの警察署へお問合せください 警察 大磯 猫 免許証


海老名 警察 署 免許 更新 運転免許証の更新は警察運転免許センター Or 警察署どちらが良いの


愛知県 免許 住所変更 委任状


神奈川県浦賀警察署 運転免許証の記載事項変更について


新子安へ越してきましたが 免許の住所変更は何処の警察に行けば良いか分かりま Yahoo 知恵袋


運転免許証の住所変更手続き方法 神奈川県 必要書類は 季節お役立ち情報局


中原 警察 署 免許 住所 変更


コロナ禍による緊急事態宣言解除後の 運転免許更新手続き はどうなった 自動車情報誌 ベストカー


運転免許証の有効期間延長 対象者を再び拡大 神奈川県警 カナロコ By 神奈川新聞


川崎 免許 証 住所 変更


運転免許証の住所変更は警察でできる 必要書類とおすすめの方法とは Notepress


神奈川県相模原北警察署 神奈川県相模原市緑区西橋本 警察署 警察 グルコミ


警察委任証 代理人による運転免許証等の受取りについて Ivwccp


引越しすぎて運転免許証の住所変更がいっぱい 白い紙が貼


旭 区 警察 署 免許 住所 変更


自動車運転免許証の住所変更手続きの窓口 神奈川県


津島 警察 署 免許 更新


神奈川県川崎警察署 神奈川県川崎市川崎区日進町 警察署 警察 グルコミ


神奈川県警察運転免許センター Wikipedia


下田市民のメリット 伊豆下田移住ブログ 清次郎屋日記


神奈川県横浜市港北区の運転免許証の記載事項変更 Yahoo くらし


運転免許証の住所変更手続き方法 神奈川県 必要書類は 季節お役立ち情報局


横浜市民必見 免許更新するなら最寄りの警察署じゃなくて二俣川の免許センターへ 今関商会 オフィシャルホームページ


自動車運転免許証の住所変更手続きの窓口 神奈川県


免許証の住所変更で提出する住民票の期限は 返してくれる


0 件のコメント:
コメントを投稿